Инженерный тур. 2 этап
Задания второго отборочного этапа представляют собой часть упрощенных или видоизмененных подзадач заключительного этапа и направлены на углубление знаний и навыков, соответствующих выбранной роли.
Задачи скомпонованы по ролям, объединены общей легендой и являются декомпозицией комплексной командной задачи, описанной в легенде. При решении участникам команды рекомендуется взаимодействовать друг с другом, поскольку информация, изложенная в заданиях для одной роли, будет полезна для других ролей.
Для успешного решения задач второго этапа участники должны обладать следующими компетенциями:
- Расчет энергетической и пищевой ценности продуктов на основе их рецептурного состава; основы корректного составления рациона питания с учетом потребностей организма человека; оценка нутриентного состава рецептур на соответствие потребностям человека; оценка обмена веществ на основе импедансного анализа.
- Понимание принципов составления рецептуры и разработки технологии получения продукта; знание технологических операций и их последовательности при производстве.
- Умение представлять схемы технологических процессов производства пищевых продуктов; знание режимов проведения технологических операций.
- Представление о видах машин и аппаратов пищевых производств, их назначении и принципе действия.
- Понимание принципов контроля качества сырья и готового продукта; органолептическая оценка качества; знание основ маркировки продукта.
Командные задачи второго этапа инженерного тура открыты для решения. Соревнование доступно на платформе Яндекс.Контест: https://contest.yandex.ru/contest/69925/enter/.
Задания второго этапа посвящены проектированию и моделированию персонализированного питания для клиента, молодого человека, Никиты Гончарова.
Гончаров Никита Николаевич — студент колледжа Северо-Кавказского Федерального университета, обучающийся по программе среднего профессионального образования в сфере управления качеством продукции, процессов и услуг. Занятия в колледже проходят с понедельника по пятницу. Суббота и воскресенье — выходные дни.
Никите 16 лет (дата рождения 19.08.2008), масса тела 59 кг, рост 176 см, окружность талии 71 см, окружность бедер 94 см. Средняя дневная физическая активность Никиты представлена в таблице 1.1, среднестатистический рацион — в таблице 1.2, результаты проведенного биоимпедансного анализа — в таблице 1.3.
Никита ведет здоровый образ жизни. Три раза в неделю он занимается плаванием в бассейне при университете, а в выходные дни по утрам выходит на пробежку.
Он также интересуется технологиями микрокапсулирования, которые сейчас активно развиваются по всему миру. Микрокапсулирование — это процесс, при котором биологически активные вещества или функциональные пищевые ингредиенты помещаются в капсулы из различных материалов. Благодаря этому данные вещества или функциональные ингредиенты доставляются в кишечник человека в активном виде. Для микрокапсулирования используют различные технологические приемы, включая эмульгирование, гелеобразование и микропартикуляцию.
Никита хочет глубже разобраться в этих технологиях и в будущем участвовать в создании новых пищевых продуктов с инкапсулированными биологически активными веществами.
| Вид активности | Время |
|---|---|
| Рабочие дни | |
| Сон | 22.00–08.20 |
| Утренние гигиенические процедуры (мытье рук, лица, волос) | 08.20–08.40 |
| Завтрак | 8.40–9.00 |
| Сборы в университет (одевание) | 9.00–9.20 |
| Ходьба пешком (прогулочным шагом) в университет | 9.20–9.30 |
| Подготовка к учебным занятиям | 9.30–9.40 |
| Слушание лекций | 9.40–12.30 |
| Дневной отдых, обед | 12.30–13.00 |
| Ходьба пешком (прогулочным шагом) в другой корпус университета | 13.00–13.10 |
| Подготовка к учебным занятиям | 13.10–13.20 |
| Выполнение лабораторной или практической работы | 13.20–16.40 |
| Ходьба пешком (прогулочным шагом) из университета домой | 16.40–16.50 |
| Гигиенические процедуры (мытье рук, лица, волос) | 16.50–17.00 |
| Чтение книги или ходьба пешком (прогулочным шагом) в корпус университета с бассейном | 17.00–17.20 |
| Легкая домашняя работа (приготовление пищи, подметание пола, мытье посуды и прочее) или плавание в бассейне | 17.20–18.10 |
| Работа на компьютере (выполнение домашнего задания) или ходьба пешком (прогулочным шагом) домой после плавания в бассейне | 18.10–18.30 |
| Ужин | 18.30–19.10 |
| Игра на компьютере | 19.10–20.30 |
| Чтение книги | 20.30–21.50 |
| Принятие душа | 21.50–22.00 |
| Выходной день | |
| Сон | 22.00–9.00 |
| Утренние гигиенические процедуры (мытье рук, лица, волос) | 9.00–9.20 |
| Утренняя пробежка | 9.20–9.50 |
| Принятие душа | 09.50–10.00 |
| Завтрак | 10.00–10.20 |
| Легкая домашняя работа (приготовление пищи, подметание пола, мытье посуды и прочее) | 10.20–11.00 |
| Работа на компьютере (выполнение домашнего задания) | 11.00–13.00 |
| Дневной отдых, обед | 13.00–14.00 |
| Ходьба на свежем воздухе, прогулка | 14.00–16.00 |
| Покупки в магазине | 16.00–16.30 |
| Ходьба на свежем воздухе, прогулка | 16.30–17.30 |
| Чтение книги | 17.30–18.30 |
| Ужин | 18.30–19.30 |
| Игра на компьютере | 19.30–20.30 |
| Чтение книги | 20.30–21.50 |
| Принятие душа | 21.50–22.00 |
| Прием пищи | Наименование блюда, изделия | Масса одной порции, г | Количество порций, шт. |
|---|---|---|---|
| Завтрак | Салат коул слоу с низкокалорийной заправкой | 180 | 1,0 |
| Бутерброд с паштетом из куриной печени и яйцом | 60 | 2,0 | |
| Чай с сахаром | 200 | 1,0 | |
| Обед | Борщ из свежей капусты и картофеля | 500 | 0,5 |
| Картофель отварной | 200 | 1,0 | |
| Биточки с рисом | 50 | 2,0 | |
| Сметана 20,0%-ной жирности | 50 | 1,0 | |
| Хлеб пшеничный формовой из муки в/с | 20 | 2,0 | |
| Компот яблочный | 200 | 1,0 | |
| Ужин | Котлеты из индейки | 100 | 1,0 |
| Капуста тушеная | 200 | 1,0 | |
| Хлеб пшеничный формовой из муки в/с | 20 | 1,0 | |
| Чай с сахаром | 200 | 1,0 |
| Показатель | Значение |
|---|---|
| Общая жидкость, кг | 35,6 |
| Внутриклеточная жидкость, кг | 20,3 |
| Активная клеточная масса, кг | 30,9 |
| Скелетно-мышечная масса, кг | 26,2 |
Для удовлетворения потребностей Никиты необходимо:
- Сформировать базу данных по клиенту, выполнить анализ пищевого статуса и рациона питания потребителя.
- Для предложенных продуктов определить ингредиентный состав, последовательность технологических операций по их производству, режимы и параметры отдельных операций.
- Установить перечень и порядок использования технологического оборудования, необходимого для производства данных продуктов.
- Идентифицировать продукт путем органолептического анализа.
Внесите в справочник Обследуемые новую запись по Гончарову Никите Николаевичу (далее — Клиент).
В соответствующие ячейки справочника Обследуемые вносится персональная информация о Клиенте:
- Индивидуальный номер — 1,
- Ф. И. О. — Гончаров Никита Николаевич,
- пол — мужской,
- дата рождения — 19.08.2008,
- категория обследуемых — школьники (колледж).
Создайте новый документ в Антропометрическом журнале и внесите в него информацию по антропометрическим данным Клиента, в том числе в таблицу Показатели — информацию об окружности талии и бедер.
Для расчета величины основного обмена используйте в качестве правила расчета — уравнение Харриса – Бенедикта.
Используя данные антропометрии и результаты биоимпедансного анализа, самостоятельно (вручную) проведите расчет показателя: ИМТ (индекс массы тела).
Ответ запишите без указания единицы измерения, в виде десятичной дроби с округлением до двух знаков после десятичного разделителя.
Пример записи ответа: 55,68.
Решение данной задачи основано на анализе антропометрических показателей конкретного человека (Клиента), описанного в условии. Вычисление требуемых индексов и интерпретация результата осуществляется на основе определений и формул, представленных в методических рекомендациях МР 2.3.1.0253-21 «Нормы физиологических потребностей в энергии и пищевых веществах для различных групп населения Российской Федерации», образовательном курсе по биоимпедансному анализу и руководстве пользователя программы НутриМон (далее — Программа).
\(19{,}05\pm 0{,}02\).
Создайте новый документ в Антропометрическом журнале и внесите в него информацию по антропометрическим данным Клиента, в том числе в таблицу Показатели — информацию об окружности талии и бедер.
Для расчета величины основного обмена используйте в качестве правила расчета — уравнение Харриса – Бенедикта.
Используя данные антропометрии и результаты биоимпедансного анализа, самостоятельно (вручную) проведите расчет показателя ИТБ (индекс талия – бедра). Ответ запишите без указания единицы измерения, в виде десятичной дроби с округлением до двух знаков после десятичного разделителя точки.
Пример записи ответа: 1,28.
Решение данной задачи основано на анализе антропометрических показателей конкретного человека (Клиента), описанного в условии. Вычисление требуемых индексов и интерпретация результата осуществляется на основе определений и формул, представленных в методических рекомендациях МР 2.3.1.0253-21 «Нормы физиологических потребностей в энергии и пищевых веществах для различных групп населения Российской Федерации», образовательном курсе по биоимпедансному анализу и руководстве пользователя программы НутриМон (далее — Программа).
\(0{,}76\pm 0{,}02\).
Создайте новый документ в Антропометрическом журнале и внесите в него информацию по антропометрическим данным Клиента, в том числе в таблицу Показатели — информацию об окружности талии и бедер.
Для расчета величины основного обмена используйте в качестве правила расчета — уравнение Харриса – Бенедикта.
Используя данные антропометрии и результаты биоимпедансного анализа, самостоятельно (вручную) проведите расчет показателя БМТ (безжировая (тощая) масса тела в килограммах) для Клиента.
Ответ запишите без указания единицы измерения, в виде десятичной дроби с округлением до двух знаков после десятичного разделителя.
Пример записи ответа: 30,05.
Решение данной задачи основано на анализе антропометрических показателей конкретного человека (Клиента), описанного в условии. Вычисление требуемых индексов и интерпретация результата осуществляется на основе определений и формул, представленных в методических рекомендациях МР 2.3.1.0253-21 «Нормы физиологических потребностей в энергии и пищевых веществах для различных групп населения Российской Федерации», образовательном курсе по биоимпедансному анализу и руководстве пользователя программы НутриМон (далее — Программа).
\(48{,}77\pm 0{,}02\).
Создайте новый документ в Антропометрическом журнале и внесите в него информацию по антропометрическим данным Клиента, в том числе в таблицу Показатели — информацию об окружности талии и бедер.
Для расчета величины основного обмена используйте в качестве правила расчета — уравнение Харриса – Бенедикта.
Используя данные антропометрии и результаты биоимпедансного анализа, самостоятельно (вручную) проведите расчет показателя ЖМТ (жировая масса тела в килограммах) для Клиента.
Ответ запишите без указания единицы измерения, в виде десятичной дроби с округлением до двух знаков после десятичного разделителя.
Пример записи ответа: 32,04.
Решение данной задачи основано на анализе антропометрических показателей конкретного человека (Клиента), описанного в условии. Вычисление требуемых индексов и интерпретация результата осуществляется на основе определений и формул, представленных в методических рекомендациях МР 2.3.1.0253-21 «Нормы физиологических потребностей в энергии и пищевых веществах для различных групп населения Российской Федерации», образовательном курсе по биоимпедансному анализу и руководстве пользователя программы НутриМон (далее — Программа).
\(10{,}23\pm 0{,}02\).
Создайте новый документ в Антропометрическом журнале и внесите в него информацию по антропометрическим данным Клиента, в том числе в таблицу Показатели — информацию об окружности талии и бедер.
Для расчета величины основного обмена используйте в качестве правила расчета — уравнение Харриса – Бенедикта.
Используя данные антропометрии и результаты биоимпедансного анализа, самостоятельно (вручную) проведите расчет показателя ВКЖ (внеклеточная жидкость, кг) для Клиента.
Ответ запишите без указания единицы измерения, в виде десятичной дроби с округлением до двух знаков после десятичного разделителя.
Пример записи ответа: 2,3.
Решение данной задачи основано на анализе антропометрических показателей конкретного человека (Клиента), описанного в условии. Вычисление требуемых индексов и интерпретация результата осуществляется на основе определений и формул, представленных в методических рекомендациях МР 2.3.1.0253-21 «Нормы физиологических потребностей в энергии и пищевых веществах для различных групп населения Российской Федерации», образовательном курсе по биоимпедансному анализу и руководстве пользователя программы НутриМон (далее — Программа).
\(15{,}3\pm 0{,}1\).
Создайте новый документ в Антропометрическом журнале и внесите в него информацию по антропометрическим данным Клиента, в том числе в таблицу Показатели — информацию об окружности талии и бедер.
Для расчета величины основного обмена используйте в качестве правила расчета — уравнение Харриса – Бенедикта.
Используя данные антропометрии и результаты биоимпедансного анализа, самостоятельно (вручную) проведите расчет показателя АКМ (доля активной клеточной массы в процентах) для Клиента.
Ответ запишите без указания единицы измерения, в виде десятичной дроби с округлением до двух знаков после десятичного разделителя.
Пример записи ответа: 40,55.
Решение данной задачи основано на анализе антропометрических показателей конкретного человека (Клиента), описанного в условии. Вычисление требуемых индексов и интерпретация результата осуществляется на основе определений и формул, представленных в методических рекомендациях МР 2.3.1.0253-21 «Нормы физиологических потребностей в энергии и пищевых веществах для различных групп населения Российской Федерации», образовательном курсе по биоимпедансному анализу и руководстве пользователя программы НутриМон (далее — Программа).
\(63{,}36\pm 0{,}05\).
Создайте новый документ в Антропометрическом журнале и внесите в него информацию по антропометрическим данным Клиента, в том числе в таблицу Показатели — информацию об окружности талии и бедер.
Для расчета величины основного обмена используйте в качестве правила расчета — уравнение Харриса – Бенедикта.
Используя данные антропометрии и результаты биоимпедансного анализа, самостоятельно (вручную) проведите расчет показателя СММ (доля скелетно-мышечной массы в процентах) для Клиента.
Ответ запишите без указания единицы измерения, в виде десятичной дроби с округлением до двух знаков после десятичного разделителя.
Пример записи ответа: 42,61.
Решение данной задачи основано на анализе антропометрических показателей конкретного человека (Клиента), описанного в условии. Вычисление требуемых индексов и интерпретация результата осуществляется на основе определений и формул, представленных в методических рекомендациях МР 2.3.1.0253-21 «Нормы физиологических потребностей в энергии и пищевых веществах для различных групп населения Российской Федерации», образовательном курсе по биоимпедансному анализу и руководстве пользователя программы НутриМон (далее — Программа).
\(53{,}72\pm 0{,}05\).
Выберите из списка интерпретацию показателя ИМТ Клиента:
- дефицит массы тела,
- нормальная масса тела,
- избыточная масса тела,
- ожирение I степени,
- ожирение II степени,
- ожирение III степени.
Решение данной задачи основано на анализе антропометрических показателей конкретного человека (Клиента), описанного в условии. Вычисление требуемых индексов и интерпретация результата осуществляется на основе определений и формул, представленных в методических рекомендациях МР 2.3.1.0253-21 «Нормы физиологических потребностей в энергии и пищевых веществах для различных групп населения Российской Федерации», образовательном курсе по биоимпедансному анализу и руководстве пользователя программы НутриМон (далее — Программа).
B.
Создайте новый документ в Журнале расчета физической активности (НутриМон). Внесите в него информацию о физической активности Клиента.
Самостоятельно (вручную) проведите расчет среднесуточного КФА (коэффициента физической активности) Клиента.
Внимание: значение среднесуточного КФА — это не справочное значение! Его необходимо рассчитать, исходя из недельной физической активности Клиента по данным заполненного документа Физическая активность. Величины КФА (как по отдельным видам активностей, так и среднесуточное) всегда отражают значение, принятое за 1 ч.
Самостоятельно (вручную) проведите расчет величины Суточных энергозатрат (потребности в энергии) Клиента с учетом его ВОО (величины основного обмена) и среднесуточного КФА. При получении конечного значения величины Суточных энергозатрат учтите дополнительные затраты энергии организма на переваривание, всасывание и метаболизм пищевых веществ (пищевой термогенез). При расчете примите, что пищевой термогенез заключается в повышении суточных энерготрат на 10%.
В расположенное ниже окно введите среднесуточное значение КФА (коэффициента физической активности) Клиента.
Ответ запишите без указания единицы измерения, в виде десятичной дроби с округлением до двух знаков после десятичного разделителя.
Пример записи ответа: 15,75.
Решение данной задачи основано на результатах корректного ввода информации в базу данных используемой Программы. После правильного ввода информации пользователю становятся доступными сведения о значениях КФА по каждому виду физической активности Клиента. Среднесуточное значение КФА рассчитывается на основе этих сведений — исходя из недельной физической активности. Интерпретация результата осуществляется на основе определений, представленных в методических рекомендациях МР 2.3.1.0253-21 «Нормы физиологических потребностей в энергии и пищевых веществах для различных групп населения Российской Федерации». Вычисление требуемого значения величины суточных затрат осуществляется на основе определений и формул, представленных в методических рекомендациях МР 2.3.1.0253-21 «Нормы физиологических потребностей в энергии и пищевых веществах для различных групп населения Российской Федерации» и руководстве пользователя используемой Программы.
\(1{,}61\pm 0{,}04\).
Выберите ГФА (группу физической активности), которой соответствует среднесуточная физическая активность Клиента:
- I группа,
- II группа,
- III группа,
- IV группа.
B.
Введите значение величины Суточных энергозатрат Клиента (потребности в энергии) с учетом его ВОО и среднесуточного КФА (при расчете используйте значение КФА из ответа к задаче «Расчет физической активности (КФА)» 1.9).
Ответ запишите без указания единицы измерения, с округлением до целого числа. Пример записи ответа: 9845.
\(2919\pm 74\).
Создайте новый документ Дневник питания (НутриМон) и внесите в него среднестатистический рацион питания Клиента. Информацию о кулинарном изделии «Бутерброд с паштетом из куриной печени и яйцом» из рациона питания Клиента внесите в документ Дневник питания (НутриМон) в виде отдельных продуктов в соответствии с рецептурой, представленной в таблице 1.4. Сформируйте отчет Нутритивный статус для Клиента и проведите его анализ.
| Наименование продукта | Масса нетто, г |
|---|---|
| Куриный паштет | 25 |
| Масло сливочное соленое | 5 |
| Яйцо отварное | 10 (1/4 шт.) |
| Хлеб пшеничный формовой из муки в/с | 20 |
| Выход (масса 1 порции) | 60 |
На основе информации из отчета Нутритивный статус введите значение калорийности рациона Клиента.
Ответ запишите без указания единицы измерения, с округлением до одного знака после запятой. Пример записи ответа: 155,7.
Решение данной задачи основано на результатах корректного расчета и ввода информации в базу данных, правильной работе с объектом типа Документ используемой Программы. Правила использования различных типов объектов Программы представлены в руководстве пользователя и встроенной цифровой справочной системе. После ввода информации пользователю становится доступной функция формирования отчета о нутритивном статусе Клиента.
\(1616{,}7\pm 0{,}5\).
На основе анализа отчета Нутритивный статус распределите перечисленные в таблице 1.5 нутриенты по оценочной шкале соответствия их содержания в рационе Клиента суточной норме.
| Нутриент | Очень малое | Малое | Норма | Высокое | Очень высокое |
|---|---|---|---|---|---|
| Белок | |||||
| Жиры | |||||
| Углеводы | |||||
| Витамин С | |||||
| Витамин В1 | |||||
| Витамин В2 | |||||
| Витамин А | |||||
| Витамин Е | |||||
| Витамин D | |||||
| Витамин К | |||||
| Кальций | |||||
| Фосфор | |||||
| Калий | |||||
| Натрий | |||||
| Железо |
Для формирования оценочных шкал используются правила, см. таблицу 1.6.
| Процент содержания нутриента по отношению к его норме | Оценочная шкала (текстовая интерпретация) |
|---|---|
| \(<10\) | очень малое |
| \(<65\) | малое |
| от 65 до 100 | норма |
| от 101 до 200 | высокое |
| \(>200\) | очень высокое |
Решение данной задачи предполагает проведение дополнительных расчетов и интерпретацию результатов в соответствии с представленной в задании оценочной шкалой. Нормы содержания нутриентов в суточном рационе различных групп населения представлены в МР 2.3.1.0253-21 «Нормы физиологических потребностей в энергии и пищевых веществах для различных групп населения РФ».
| Нутриент | Очень малое | Малое | Норма | Высокое | Очень высокое |
|---|---|---|---|---|---|
| Белок | + | ||||
| Жиры | + | ||||
| Углеводы | + | ||||
| Витамин С | + | ||||
| Витамин В1 | + | ||||
| Витамин В2 | + | ||||
| Витамин А | + | ||||
| Витамин Е | + | ||||
| Витамин D | + | ||||
| Витамин К | + | ||||
| Кальций | + | ||||
| Фосфор | + | ||||
| Калий | + | ||||
| Натрий | + | ||||
| Железо | + |
В рацион питания Клиента для восполнения дефицита в витамине D необходимо ввести «Молочный коктейль, обогащенный микрокапсулами сывороточных белков с витамином D» (рецептура и нутриентный состав коктейля представлены в программе НутриМон). Определите, какое количество данного коктейля (в граммах) необходимо ввести в среднестатистический рацион питания Клиента (Дневник питания), чтобы полностью (ровно на 100%) удовлетворить суточную физиологическую потребность его организма в витамине D.
Ответ запишите без указания единицы измерения, с округлением до целого числа.
Пример записи ответа: 560.
Решение данной задачи предполагает дополнительное самостоятельное изучение возможностей используемой Программы на основе анализа руководства пользователя или встроенной цифровой справочной системы. Участник должен провести анализ структуры базы данных, определить в ней место хранения информации о нутриентном составе продуктов питания, на основе собственных расчетов определить количество заданного продукта, которое обеспечивает суточную физиологическую потребность организма в требуемом витамине. При этом следует учесть, что в представленном в условии задачи рационе питания уже содержится определенное количество требуемого витамина. Рекомендуемые значения нутриентов в суточном рационе различных групп населения и данные по энергетической ценности пищевых веществ представлены в МР 2.3.1.0253-21 «Нормы физиологических потребностей в энергии и пищевых веществах для различных групп населения РФ».
\(300\pm 5\).
Проведите расчет удельного веса насыщенных жирных кислот (НЖК) в рационе питания Клиента (процент от калорийности рациона питания Клиента) с учетом введения в рацион коктейля.
Ответ запишите без указания единицы измерения, в виде десятичной дроби с округлением до одного знака после десятичного разделителя.
Пример записи ответа: 10,3.
Решение данной задачи предполагает дополнительное самостоятельное изучение возможностей используемой Программы на основе анализа руководства пользователя или встроенной цифровой справочной системы. Участник должен провести анализ структуры базы данных, определить в ней место хранения информации о нутриентном составе продуктов питания. Следует рассчитать количество насыщенных жирных кислот в рационе питания с учетом веса каждого блюда в рационе. Расчетное количество в граммах необходимо перевести в килокалории, умножив на энергетическую ценность 1 г жиров. Далее необходимо определить удельный вес полученного значения от калорийности рациона питания, представленного в Программе. Рекомендуемые значения нутриентов в суточном рационе различных групп населения и данные по энергетической ценности пищевых веществ представлены в МР 2.3.1.0253-21 «Нормы физиологических потребностей в энергии и пищевых веществах для различных групп населения РФ».
\(12{,}9\pm 0{,}5\).
Предлагается составить рецептуры пищевых эмульсий с применением различных видов жиров и эмульгаторов животного и растительного происхождения.
В качестве эмульгатора для составления рецептуры используется белок соевый концентрированный.
Задано соотношение компонентов в эмульсии:
\[\text{ЭМУЛЬГАТОР} : \text{ВОДА} : \text{ЖИР} = 1 : 4 : (4\div 5).\]
Для состава эмульсии выберите из предлагаемого списка вид жира, при использовании которого рекомендуется холодный способ приготовления эмульсии:
- жир-сырец говяжий,
- жир-сырец бараний,
- жир-сырец свиной,
- жир-сырец куриный,
- масло подсолнечное рафинированное дезодорированное.
Рассчитайте рецептурный состав компонентов для получения 100 кг готовой эмульсии (таблица 1.7) и выберите один или несколько вариантов ответа(ов).
Таблица: Рецептурный состав компонентов для получения эмульсии № п/п Наименование ингредиентов эмульсии Расход в кг/ 100 кг эмульсии 1 Жир (выбрать из списка) Рассчитать необходимое количество 2 Эмульгатор белок соевый концентрированный Рассчитать необходимое количество 3 Вода питьевая Рассчитать необходимое количество Итого: 100,0 Варианты:
- При использовании говяжьего жира-сырца соотношение ингредиентов эмульсии \[\text{эмульгатор} : \text{вода} : \text{жир} = 11{,}1 : 44{,}4 : 44{,}4.\]
- При использовании говяжьего жира-сырца соотношение ингредиентов эмульсии \[\text{эмульгатор} : \text{вода} : \text{жир} = 10{,}0 : 40{,}0 : 50{,}0.\]
- При использовании говяжьего жира-сырца соотношение ингредиентов эмульсии \[\text{эмульгатор} : \text{вода} : \text{жир} = 12{,}5 : 50{,}0 : 37{,}5.\]
- При использовании бараньего жира-сырца соотношение ингредиентов эмульсии \[\text{эмульгатор} : \text{вода} : \text{жир} = 11{,}1 : 44{,}4 : 44{,}4.\]
- При использовании бараньего жира-сырца соотношение ингредиентов эмульсии \[\text{эмульгатор} : \text{вода} : \text{жир} = 10{,}0 : 40{,}0 : 40{,}0.\]
- При использовании бараньего жира-сырца соотношение ингредиентов эмульсии \[\text{эмульгатор} : \text{вода} : \text{жир} = 12{,}5 : 50{,}0 : 37{,}5.\]
- При использовании свиного жира-сырца соотношение ингредиентов эмульсии \[\text{эмульгатор} : \text{вода} : \text{жир} = 11{,}1 : 44{,}4 : 44{,}4.\]
- При использовании свиного жира-сырца соотношение ингредиентов эмульсии \[\text{эмульгатор} : \text{вода} : \text{жир} = 10{,}0 : 40{,}0 : 50{,}0.\]
- При использовании свиного жира-сырца соотношение ингредиентов эмульсии \[\text{эмульгатор} : \text{вода} : \text{жир} = 12{,}5 : 50{,}0 : 37{,}5.\]
- При использовании куриного жира-сырца соотношение ингредиентов эмульсии \[\text{эмульгатор} : \text{вода} : \text{жир} = 11{,}1 : 44{,}4 : 44{,}4.\]
- При использовании куриного жира-сырца соотношение ингредиентов эмульсии \[\text{эмульгатор} : \text{вода} : \text{жир} = 10{,}0 : 40{,}0 : 50{,}0.\]
- При использовании куриного жира-сырца соотношение ингредиентов эмульсии \[\text{эмульгатор} : \text{вода} : \text{жир} = 12{,}5 : 50{,}0 : 37{,}5.\]
- При использовании масла подсолнечного соотношение ингредиентов эмульсии \[\text{эмульгатор} : \text{вода} : \text{жир} = 11{,}1 : 44{,}4 : 44{,}4.\]
- При использовании масла подсолнечного соотношение ингредиентов эмульсии \[\text{эмульгатор} : \text{вода} : \text{жир} = 10{,}0 : 40{,}0 : 50{,}0.\]
- При использовании масла подсолнечного соотношение ингредиентов эмульсии \[\text{эмульгатор} : \text{вода} : \text{жир} = 12{,}5 : 50{,}0 : 37{,}5.\]
G, H, 10, J, M, N.
Предлагается составить рецептуры пищевых эмульсий с применением различных видов жиров и эмульгаторов животного и растительного происхождения.
В качестве эмульгатора для составления рецептуры используется микропартикулят молочных белков.
Задайте соотношение компонентов в эмульсии:
\[\text{ЭМУЛЬГАТОР} : \text{ВОДА} : \text{ЖИР} = 1 : 3 : (3\div 4).\]
Для состава эмульсии выберите из предлагаемого списка вид жира, при использовании которого рекомендуется горячий способ приготовления эмульсии:
- жир-сырец говяжий,
- жир-сырец бараний,
- жир-сырец свиной,
- жир-сырец куриный,
- масло подсолнечное рафинированное дезодорированное.
Рассчитайте рецептурный состав компонентов для получения 100 кг готовой эмульсии (таблица 1.8) и выберите один или несколько вариантов ответа(ов).
Таблица: Рецептурный состав компонентов для получения эмульсии № п/п Наименование ингредиентов эмульсии Расход в кг/ 100 кг эмульсии 1 Жир (выбрать из списка) Ввести значение 2 Эмульгатор микропартикулят молочных белков Ввести значение 3 Вода питьевая Ввести значение Итого: 100,0 - При использовании говяжьего жира-сырца соотношение ингредиентов эмульсии \[\text{эмульгатор} : \text{вода} : \text{жир} = 12{,}5 : 37{,}5 : 50{,}0.\]
- При использовании говяжьего жира-сырца соотношение ингредиентов эмульсии \[\text{эмульгатор} : \text{вода} : \text{жир} = 14{,}3 : 42{,}9 : 42{,}9.\]
- При использовании говяжьего жира-сырца соотношение ингредиентов эмульсии \[\text{эмульгатор} : \text{вода} : \text{жир} = 11{,}1 : 33{,}3 : 55{,}6.\]
- При использовании бараньего жира-сырца соотношение ингредиентов эмульсии \[\text{эмульгатор} : \text{вода} : \text{жир} = 12{,}5 : 37{,}5 : 50{,}0.\]
- При использовании бараньего жира-сырца соотношение ингредиентов эмульсии \[\text{эмульгатор} : \text{вода} : \text{жир} = 14{,}3 : 42{,}9 : 42{,}9.\]
- При использовании бараньего жира-сырца соотношение ингредиентов эмульсии \[\text{эмульгатор} : \text{вода} : \text{жир} = 11{,}1 : 33{,}3 : 55{,}6.\]
- При использовании свиного жира-сырца соотношение ингредиентов эмульсии \[\text{эмульгатор} : \text{вода} : \text{жир} = 12{,}5 : 37{,}5 : 50{,}0.\]
- При использовании свиного жира-сырца соотношение ингредиентов эмульсии \[\text{эмульгатор} : \text{вода} : \text{жир} = 14{,}3 : 42{,}9 : 42{,}9.\]
- При использовании свиного жира-сырца соотношение ингредиентов эмульсии \[\text{эмульгатор} : \text{вода} : \text{жир} = 11{,}1 : 33{,}3 : 55{,}6.\]
- При использовании куриного жира-сырца соотношение ингредиентов эмульсии \[\text{эмульгатор} : \text{вода} : \text{жир} = 12{,}5 : 37{,}5 : 50{,}0.\]
- При использовании куриного жира-сырца соотношение ингредиентов эмульсии \[\text{эмульгатор} : \text{вода} : \text{жир} = 14{,}3 : 42{,}9 : 42{,}9.\]
- При использовании куриного жира-сырца соотношение ингредиентов эмульсии \[\text{эмульгатор} : \text{вода} : \text{жир} = 11{,}1 : 33{,}3 : 55{,}6.\]
- При использовании масла подсолнечного соотношение ингредиентов эмульсии \[\text{эмульгатор} : \text{вода} : \text{жир} = 12{,}5 : 37{,}5 : 50{,}0.\]
- При использовании масла подсолнечного соотношение ингредиентов эмульсии \[\text{эмульгатор} : \text{вода} : \text{жир} = 14{,}3 : 42{,}9 : 42{,}9.\]
- При использовании масла подсолнечного соотношение ингредиентов эмульсии \[\text{эмульгатор} : \text{вода} : \text{жир} = 11{,}1 : 33{,}3 : 55{,}6.\]
A, B, D, E.
За данную задачу предусмотрена система оценивания частично правильного ответа: за каждый правильный вариант ответа начисляются отдельные баллы (5 баллов), сумма которых равна итоговому баллу за полностью верно решенную задачу.
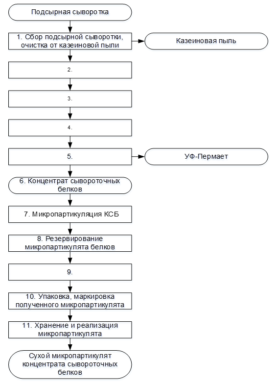
Технологическая схема — это графическое представление технологического процесса в виде последовательных производственных операций, направленных на получение продукции. На рис. 1.1 представлена блок-схема получения микропартикулята концентрата сывороточных белков.
Изучите технологический процесс получения микропартикулята и укажите недостающие на схеме технологические операции в правильной последовательности.
Перечень технологических операций:
- Ультрафильтрация подсырной сыворотки.
- Резервирование подсырной сыворотки.
- Оценка качества подсырной сыворотки.
- Охлаждение подсырной сыворотки.
- Сушка микропартикулята концентрата сывороточных белков.
2 — D, 3 — B, 4 — C, 5 — A, 9 — E.
За данную задачу предусмотрена система оценивания частично правильного ответа: за каждый правильный вариант ответа начисляются отдельные баллы (3 балла), сумма которых равна итоговому баллу за полностью верно решенную задачу.
Соотнесите технологические операции получения микропартикулята из задачи «Технология получения микропартикулята — 1» 1.18 с соответствующими им технологическими параметрами процесса.
Технологические операции:
- Ультрафильтрация подсырной сыворотки.
- Резервирование подсырной сыворотки.
- Оценка качества подсырной сыворотки.
- Охлаждение подсырной сыворотки.
- Сушка микропартикулята концентрата сывороточных белков.
Технологические параметры:
- Температура не более 10 °C, максимальная продолжительность до 20 ч.
- Температура не более 10 °C.
- Температура 8–10 °C, давление 2,5 бар.
- Титруемая кислотность — для подсырной сыворотки не более 20 °Т. Активная кислотность — для подсырной сыворотки не менее 5,8. Массовая доля сухих веществ — для подсырной сыворотки не менее 5,5%. Массовая доля жира — для подсырной сыворотки не более 0,2%. Плотность — для подсырной сыворотки не менее 1020 кг/м\(^3\). Температура — для подсырной сыворотки не более 10 °C.
- Температура воздуха на входе 165–175 °C. Температура воздуха на выходе \(90\pm 2\) °C. Температура сухого микропартикулята 25–30 °C.
1 — C, 2 — A, 3 — D, 4 — B, 5 — E.
Капсулирование материалов заключается в нанесении тонких полимерных оболочек на твердые дисперсные материалы с размером частиц от десятков микрометров до нескольких миллиметров. В области биотехнологии процесс микрокапсулирования можно определить как операцию изоляции пробиотических микроорганизмов от окружающей среды с возможностью их контролируемого высвобождения в кишечнике в определенное время при определенных условиях.
Какое вещество может быть использовано в качестве оболочки при микрокапсулировании? Выберите один или несколько правильных ответов:
- альгинат натрия;
- хитозан;
- желатин;
- сок алоэ;
- яичный белок.
A, B, C.
Выберите один или несколько правильных ответов.
Какие проблемы можно решить с использованием микрокапсулирования в биотехнологии?
- Уменьшение реакционной способности лекарственных веществ.
- Придание субстанции новых физических свойств — снизить летучесть, изменить плотность, замаскировать цвет, вкус, запах.
- Пролонгированность действия лекарственных препаратов и заквасочных культур.
- Увеличение стабильности экстрактов лекарственного растительного сырья.
- Доставка биологически активных молекул в продукты питания.
- Снижение себестоимости получаемого продукта.
A, B, C, D, E.
Выберите один или несколько правильных ответов.
Как называют то вещество, которое заключают внутрь микрокапсулы?
- Активное вещество.
- Основной продукт.
- Внутренняя фаза.
- Мембрана.
- Матрица.
A, B, C.
Используя представленную машинно-аппаратурную схему процесса производства эмульсии (рис. 2.1), укажите наименование используемого технологического оборудования из предложенного списка, соответствующее его номеру на схеме.

Перечень возможного оборудования:
- автоклав,
- вакуум-выпарной аппарат,
- волчок,
- коптильно-варочная камера,
- куттер,
- макаронный пресс,
- пароконвектомат,
- печь,
- шприц,
- протирочная машина,
- расстоечный шкаф,
- сепаратор,
- сушильная камера,
- творогоизготовитель,
- тестоделительная машина,
- эмульситатор,
- холодильная камера,
- емкость для резервирования сыворотки.
1 — C, 2 — E, 3 — P, 4 — Q.
Используя результаты разработки технологической схемы процесса производства сухого микропартикулята, а также представленную на рис. 2.2 машинно-аппаратурную схему процесса, укажите наименование используемого технологического оборудования из предложенного списка, соответствующее его номеру на схеме.
Перечень возможного оборудования:
- автоклав,
- вакуум-выпарная установка,
- волчок,
- маслообразователь,
- емкость для резервирования микропартикулята концентрата сывороточных белков,
- куттер,
- емкость для резервирования сыворотки,
- макаронный пресс,
- машина для раскатки теста,
- охладители тоннельного типа,
- пароконвектомат,
- фризер,
- печь,
- протирочная машина,
- расстоечный шкаф,
- сепаратор,
- творогоизготовитель,
- сыродельная ванна,
- теплообменный аппарат,
- маслоизготовитель,
- тестомесильная машина,
- тестоокруглительная машина,
- ультрафильтрационная установка,
- установка для микропартикуляции концентрата сывороточных белков,
- установка для распылительной сушки,
- эмульситатор.
1 — P, 2 — S, 3 — G, 4 — W, 5 — X, 6 — E, 7 — Y.
За данную задачу предусмотрена система оценивания частично правильного ответа: за каждый правильный вариант ответа начисляются отдельные баллы (8 баллов), сумма которых равна итоговому баллу за полностью верно решенную задачу.
Инженер по качеству разрабатывает нормативную документацию (технические условия) для производства пищевой продукции. В нормативной документации (технических условиях) необходимо определить требования к качеству и безопасности продукта, а также подтвердить их соответствие требованиям Технических регламентов Евразийского экономического союза. ТР ТС 021/2011 «О безопасности пищевой продукции» разработан с целью установления на единой таможенной территории Евразийского союза единых обязательных для применения и исполнения требований к безопасности пищевой продукции, обеспечения свободного перемещения пищевой продукции, выпускаемой в обращение.
Дополните предложение, выбрав правильный вариант (варианты).
Производственные помещения, в которых осуществляется производство (изготовление) пищевой продукции, должны быть оборудованы:
- туалетами, двери которых не должны выходить в производственные помещения и должны быть оборудованы вешалками для рабочей одежды перед входом в тамбур, оснащенный умывальниками с устройствами для мытья рук;
- средствами естественной и механической вентиляции, количество и (или) мощность, конструкция и исполнение которых позволяют избежать загрязнения пищевой продукции, а также обеспечивают доступ к фильтрам и другим частям указанных систем, требующим чистки или замены;
- для хранения любых веществ и материалов, не использующихся при производстве (изготовлении) пищевой продукции, в том числе моющих и дезинфицирующих средств за исключением моющих и дезинфицирующих средств;
- естественным или искусственным освещением;
- встречными или перекрестными потоками продовольственного (пищевого) сырья и пищевой продукции, загрязненного и чистого инвентаря.
A, B, D.
Выберите правильный вариант (варианты) ответа.
К регламентируемым микробиологическим показателям биологически активных добавок к пище относят:
- E.coli;
- сульфитредуцирующие клостридии;
- бактерии рода Proteus;
- S.aureus;
- бактерии группы кишечных палочек (колиформы).
A, D, E.
Дополните предложение, выбрав правильный вариант (варианты).
К гигиеническим требованиям безопасности биологически активных добавок к пище относят показатели:
- токсичных элементов;
- содержание хлора;
- антибиотиков;
- пестицидов.
A, D.
Дополните предложение, выбрав правильный вариант (варианты).
К гигиеническим требованиям безопасности пищевой продукции относят показатели:
- ДДТ и его метаболиты;
- органолептические;
- ртутьорганические пестициды;
- диоксины.
A, C, D.
Дополните предложение, выбрав правильный вариант (варианты).
К требованиям безопасности относятся:
- санитарно-эпидемиологические;
- ветеринарные;
- физико-химические;
- идентификационные.
A, B.
Дополните предложение, выбрав правильный вариант (варианты).
Состояние пищевой продукции, свидетельствующее об отсутствии недопустимого риска, связанного с вредным воздействием на человека и будущие поколения, называется:
- безопасностью пищевой продукции;
- защитой пищевой продукции;
- безвредностью пищевой продукции;
- стерилизованной пищевой продукцией.
A.
Дополните предложение, выбрав правильный вариант (варианты).
Воздействие неблагоприятных факторов, связанных с наличием в пищевой продукции контаминантов, загрязнителей, создающих угрозу жизни или здоровью человека, либо угрозу для жизни и здоровья будущих поколений, называется:
- вредным воздействием на человека пищевой продукции;
- загрязняющим воздействием на человека пищевой продукции;
- угрожающим воздействием на человека пищевой продукции;
- уголовно-наказуемым воздействием на человека пищевой продукции.
A.
Дополните предложение, выбрав правильный вариант (варианты).
Процедура отнесения пищевой продукции к объектам технического регулирования технического регламента называется:
- идентификацией пищевой продукции;
- исследованием пищевой продукции;
- созданием пищевой продукции;
- анализом пищевой продукции.
A.
Дополните предложение, выбрав правильный вариант (варианты).
Попадание в пищевую продукцию предметов, частиц, веществ и организмов (контаминантов, загрязнителей) и присутствие их в количествах, несвойственных данной пищевой продукции или превышающих установленные уровни, вследствие чего она приобретает опасные для человека свойства называется:
- контаминацией пищевой продукции;
- засорением пищевой продукции;
- нарушением законодательства;
- физически опасными факторами.
A.
Дополните предложение, выбрав правильный вариант (варианты).
Живые непатогенные и нетоксигенные микроорганизмы — представители защитных групп нормального кишечного микробиоценоза здорового человека и природных симбиотических ассоциаций, поступающие в составе пищевой продукции для улучшения (оптимизации) состава и биологической активности защитной микрофлоры кишечника человека — это:
- пробиотические микроорганизмы;
- пребиотики;
- симбиотики;
- антибиотики.
A.
Дополните предложение, выбрав правильный вариант (варианты).
Если пищевую продукцию невозможно идентифицировать методом по наименованию, визуальным или органолептическими методами, то применяется метод:
- аналитический;
- сравнительный;
- исследовательский;
- сличения.
A.
Дополните предложение, выбрав правильный вариант (варианты).
Хранение продовольственного (пищевого) сырья и компонентов, используемых при производстве (изготовлении) пищевой продукции, должно осуществляться в условиях:
- обеспечивающих предотвращение порчи и защиту этого сырья и этих компонентов от загрязняющих веществ;
- оборудованных помещений;
- обеспечивающих доступ воздуха и вентиляции;
- соблюдения персоналом личной гигиены.
A.
Дополните предложение, выбрав правильный вариант (варианты).
К токсичным элементам биологически активных добавок к пище относят:
- свинец;
- бактерии группы кишечной палочки;
- перекисное число;
- ртуть;
- рН.
A, D.
Выберите правильный вариант (варианты) ответа.
Содержание ртути в БАД на основе пробиотических микроорганизмов не должно превышать:
- 0,005 мг/кг;
- 0,003;
- 0,1;
- не нормируется.
A.
Дополните предложение, выбрав правильный вариант (варианты).
Вещества, являющиеся составными частями пищевой продукции, которые используются организмом человека как источники энергии, источники или предшественники субстратов для построения, роста и обновления органов и тканей, образования физиологически активных веществ, участвующих в регуляции процессов жизнедеятельности и определяющие пищевую ценность пищевой продукции называются:
- ароматизаторами;
- нутриентами;
- биологически активными добавками к пище (БАД);
- пребиотиками.
B.
Согласно действующему законодательству, требования к масложировой продукции изложены в Техническом регламенте Таможенного союза ТР ТС 024/2011 «Технический регламент на масложировую продукцию». Данный технический регламент разработан с целью установления на единой таможенной территории Таможенного союза единых обязательных для применения и исполнения требований к масложировой продукции, обеспечения свободного перемещения масложировой продукции, выпускаемой в обращение.
Масложировая продукция — это масла растительные и продукция, изготавливаемая на основе растительных или растительных и животных масел и жиров (включая жиры рыб и морских млекопитающих) с добавлением или без добавления воды, пищевых добавок и других ингредиентов. Пищевая масложировая продукция — масложировая продукция, предназначенная для употребления в пищу или применения в различных отраслях пищевой промышленности.
Руководствуясь требованиями ТР ТС 024/2011, решите ситуационные задачи, приведенные ниже.
При составлении рецептуры пищевых эмульсий в качестве эмульгатора растительного происхождения используют масло подсолнечное, рафинированное дезодорированное. В испытательную лабораторию на испытания поступило подсолнечное рафинированное растительное масло со следующими показателями безопасности, см. таблицу 1.9.
| Показатели | Уровни | Примечания |
|---|---|---|
| Бенз(а)пирен | 0,001 мг/кг | — |
| Показатели окислительной порчи: | — | — |
| 0,55 мг гидроокиси калия/г (мг КОН/г) | Для рафинированных масел и их фракций | |
| Перекисное число | 10,0 мэкв/кг | — |
Определите, соответствуют ли полученные показатели требованиям Таможенного союза ТР ТС 024/2011 «Технический регламент на масложировую продукцию»:
- соответствуют;
- не соответствуют.
A.
Перерабатывающее предприятие ООО «ОЛИВАПЛЮС» вырабатывает масложировую продукцию. Согласно ТР ТС 024/2011, безопасность пищевой масложировой продукции в процессе ее производства должна быть обеспечена рядом процедур. Руководствуясь перечнем процедур для заполнения схемы, заполните схему «Порядок процедур для обеспечения безопасности пищевой масложировой продукции в процессе ее производства» — рис. 3.1.
Перечень процедур для заполнения схемы приводится ниже.
Безопасность пищевой масложировой продукции в процессе ее производства обеспечивается:
- Данными о мероприятиях по производственному контролю и об их периодичности.
- Выбором технологических процессов и режимов их осуществления на всех этапах (участках) производства пищевой масложировой продукции.
- Выбором оптимальной последовательности технологических процессов, исключающей загрязнение производимой пищевой масложировой продукции.
- Контролем за работой технологического оборудования.
- Перечнем и значениями контролируемых параметров, связанных с соблюдением требований к масложировой продукции, установленных техническим регламентом.
- Безопасностью сырья и пищевых добавок, необходимых для производства масложировой продукции.
- Содержанием производственных помещений, технологического оборудования и инвентаря, используемых в процессе производства пищевой масложировой продукции, в состоянии, исключающем загрязнение пищевой масложировой продукции.
- Доступностью умывальников и санузлов.
- Выбором способов и периодичности санитарной обработки, дезинфекции, дезинсекции и дератизации производственных помещений, санитарной обработки и дезинфекции технологического оборудования и инвентаря, используемых в процессе производства пищевой масложировой продукции.
- Ведением и хранением документации, подтверждающей выполнение требований настоящего технического регламента.
1 — B, 2 — C, 3 — D, 4 — F, 5 — G, 6 — I, 7 — J.
Растительное масло относится к масложировой продукции и подлежит розничной и оптовой торговле на таможенной территории Таможенного союза. Для этого необходимо продукцию декларировать. Декларирование соответствия масложировой продукции требованиям технического регламента осуществляется путем принятия по выбору заявителя декларации о соответствии на основании собственных доказательств и (или) на основании доказательств, полученных с участием органа по сертификации и (или) аккредитованной лаборатории (центра), включенными в Единый реестр органов по сертификации и испытательных лабораторий (центров) Таможенного союза. Перечислите схемы декларирования, подходящие для данной процедуры.
1Д, 2Д, 3Д, 4Д, 6Д.



