Инженерный тур. 1 этап
Задания первого этапа связаны со следующими областями знаний: обработка данных, программирование на Python, линейная алгебра и математический анализ, органическая, физическая и неорганическая химия. Задания направлены на погружение в профиль Инфохимия и раскрытие компетенций, необходимых для решения задач второго и заключительного этапов.
Ученые НОЦ Инфохимии захотели угостить всех на летнем фестивале ИТМО собственным квасом. Подойти к этому делу они решили со всей научной точностью и рассчитать все стадии приготовления напитка. Объем пробной партии решили сделать 1 л. Однако по закону квас не может быть крепче, чем 1,2 % об (объемных процента) спирта. Температура, при которой будет идти реакция брожения, определена как 30 °C. \(\rho(H_2 O) = 1.\)
- Сколько миллиграммов спирта может содержаться в 1 л напитка в соответствии с законодательством? Плотность спирта равна 0,79 г/см\(^3\). Контрактацией в данном случае можно пренебрегать. Введите число с округлением до десятых.
- Исходя из максимального значения спирта, рассчитайте массу глюкозы, которую необходимо взять для процесса брожения. Вся глюкоза превращается в спирт. Побочными процессами пренебрегать.
- Дрожжи плохо выживают в растворах, где концентрация сахара превышает 17%, так как такой раствор уже проявляет свойства консерванта. А какой раствор получился у нас?
Введите массовую долю в процентах с округлением до десятых.
Для подсчета количества дрожжевых клеток во время брожения использовали камеру Горяева. Это оптическое устройство, состоящее из толстого предметного стекла и имеющее прямоугольное углубление (камеру) с нанесенной микроскопической сеткой.
Инфохимики измерили количество дрожжевых клеток в результате процесса брожения.
| Кол-во клеток, млрд | Кол-во спирта, г | Время, ч |
|---|---|---|
| 8,4 | 0,4242 | 0 |
| 13,86 | 0,7 | 1 |
- Клетки размножаются с постоянной скоростью, найдите коэффициент роста количества клеток. Ответ введите с точностью до сотых.
- Используя найденный коэффициент роста, предскажите количество дрожжевых клеток для каждого часа от 2 до 7 включительно и постройте график их роста. Введите количество клеток через 5 ч. Ответ округлите до сотых.
- На основе данных о количестве дрожжевых клеток постройте свой график роста клеток в течении 7 ч. Используйте различные типы трендов для аппроксимации данных. Определите, какая модель лучше всего описывает рост клеток. Для лучшей модели получите уравнение линии тренда и укажите значение при переменной \(x\).
Подзадача 1:
- 9,5;
- 18;
- 3,5.
Подзадача 2:
- 1,65;
- 102,73;
- 0,5008.
Кристаллическая решетка некоего минерала \(X\), привезенного на секретный завод \(Y\), изображена на рис. 1.3. Известно, что из 1 т минерала под действием кислот получают 573,84 \(\text{м}^3\) (н. у.) токсичного газа А.
- Напишите общую формулу минерала, исходя из числа и расположения зеленых и розовых атомов на рис. 1.3, в виде ЗnРm.
- Напишите химическую формулу минерала (например, \(\ce{KNO_3}\)).
- Плотность минерала 3,18 г/см\(^3\). Сколько штук «зеленых» атомов содержится в кубике с ребром 10 нм? Запишите ответ с округлением до сотых. Пример: \(6{,}02\cdot 10^{23}\).
- Газ \(\text{А}\) используют для получения вещества \(\text{Б}\), в свою очередь, применяемого для обогащения урана. Напишите формулу газа \(\text{А}\) и формулу вещества \(\text{Б}\) через запятую (например, \(\ce{H_2}\), \(\ce{H_2O}\)).
- Какую массу урана (считайте на U-238) можно переработать при использовании 2 т минерала, считая, что все составляющие атомы используются по максимуму? Ответ запишите в тоннах, округлив до десятых, например, 3,8.
- З8Р4;
- \(\ce{CaF_2}\);
- \(2{,}45\cdot 10^{14}\);
- \(\ce{HF}\), \(\ce{UF_6}\);
- 2,0.
При производстве фильтров для воды стакан-корпус набивается сорбционной смесью на автомате-дозаторе шнекового или плунжерного типа, затем сверху укладывается сетка-предфильтр и приваривается сетка. Сорбционная смесь состоит из трех компонентов: активированного угля (АУ), ионообменной смолы (ИС) и хелатного волокна (ХВ).
- Влажность компонентов в состоянии поставки составляет 5% АУ, 50% ИС, 30% ХВ. Для изготовления фильтра типа А влажные компоненты смешиваются в соотношении \(8\,:\,4\,:\,2\) по массе, затем добавляется вода до общей влажности смеси 48%. Рассчитайте массы сухих АУ, ИС и ХВ, а также массу воды, которую надо добавить, чтобы получить 1 т смеси с заданной влажностью. Введите числа через запятую в порядке: АУ, ИС, ХВ, вода с округлением до сотых.
Каждый из модулей должен содержать 100 г \(\pm\) 8% смеси. Для контроля вложения модули взвешиваются на автоматических весах, все данные вносятся в базу, а фильтры, не прошедшие по массе, отбраковываются и вскрываются. Смесь перезамешивается, корпуса переплавляются. В файле содержатся данные о массе содержимого модулей, изготовленных за одни сутки: https://disk.yandex.ru/d/L5ixfXsFKz_opw.
Обработайте данные и рассчитайте:
- Сколько фильтров было изготовлено? Округлите до целого числа.
- Какая масса смеси в тоннах была израсходована? Округлите до десятых.
- Сколько штук фильтров было отбраковано по нижней, а сколько — по верхней границе массы? Введите два числа через пробел.
- Постройте кривую распределения массы вложения (\(N=f(m)\)), где находится экстремум этой кривой в граммах. Округлите до десятых, например, 96,3.
- При умягчении воды каждый грамм сухой ИС способен удалить 8 ммоль ионов жесткости (кальция, магния...). При этом очистка неравномерная, начинаясь со 100%, она затем спадает по закону \(D=100/(\lg V+1)\), (где D — очистка в процентах, а V — объем в литрах), пока не будет израсходована вся емкость смолы в модуле. Рассчитайте количество вещества ионов жесткости, которые могут быть удалены среднем модулем. Округлите до десятых.
- 542,86, 142,86, 100,00, 214,28;
- 12460;
- 1,2;
- 58 55;
- 100,0;
- 228,5.
1,2,3,4,5,6-гексахлорциклогексан представляет собой смесь геометрических изомеров, обладающих различной токсичностью и инсектицидными свойствами. Выраженность этих свойств зависит от геометрической конформации изомера и расстояний между атомами хлора.
- Сколько существует геометрических изомеров у указанного вещества? Сколько из них обладают оптической активностью (имеют два оптических изомера)? Введите два числа через пробел.
- Инсектицид Х накапливается в липидосодержащих тканях насекомых. При этом коэффициент распределения по сравнению с водой около \(1012:1\). Смертельная накопленная доза для насекомого — 15 нг. Какую дозу получит насекомое, если оно за день находилось в контакте с каплями воды общим объемом 120 мл, содержащей в среднем 116 нг/л инсектицида. Ответ округлите до десятых.
- Умрет ли насекомое? Да или нет.
- 8 1;
- 13,9;
- нет.
Связь между химическими открытиями и современными технологиями становится ключом к созданию эффективных лекарств. Пройдите одну такую цепочку синтеза препарата X, который используется в основном для лечения малярии.
Молярная масса B на 15,47% меньше, чем молярная масса A.
На последней стадии превращения из D в X реакция протекает в соотношении \(1 : 1\).
Расшифруйте схему синтеза и напишите молярные массы (с округлением до сотых) компонентов A B C D X. Для точного округления молярной массы можно пользоваться ChemDraw или любым другим химическим редактором.
- Молярная масса А.
- Молярная масса В.
- Молярная масса С.
- Молярная масса D.
- Молярная масса X.
Важной характеристикой любого лекарства является липофильность — способность растворяться в жирах и связывается с белками плазмы крови. Значение липофильности непосредственно связано с эффективностью лекарственного средства. Это значение может быть рассчитано с помощью инструментов хемоинформатики. Используя библиотеку RDKit (https://rdkit.org/), сравните значения липофильности соединений D и X. Обозначение липофильности — logP.
Подсказка: для работы с молекулами RDKit использует формат SMILES.
- Введите значение logp с округлением до сотых соединения D.
- Введите значение logp с округлением до сотых соединения X.
- 297,74;
- 251,67;
- 179,60;
- 198,05;
- 319,88;
- 3,54;
- 4,81.
Радикальная полимеризация — процесс, похожий на игру «змейка», в которой инициатор последовательно реагирует с мономерами, наращивая цепь. При этом присоединенная частица несет радикал, то есть становится «головой змейки» и способна присоединить следующее «яблоко». Если «змейка» встретится с «головой другой змейки» или другим радикалом, процесс оборвется, а змейки «срастутся».
- В некой системе 10 молекул инициатора и 100 молекул мономера. Какая максимальная длина молекулы в звеньях теоретически может образоваться? Как молекула мономера, так и молекула инициатора считается за одно звено.
- Считая, что обрыв цепи (встреча двух «голов змеек») происходит несоизмеримо реже, чем присоединение мономеров (поедание «яблок»), рассчитайте среднюю длину полимера в звеньях в системе выше.
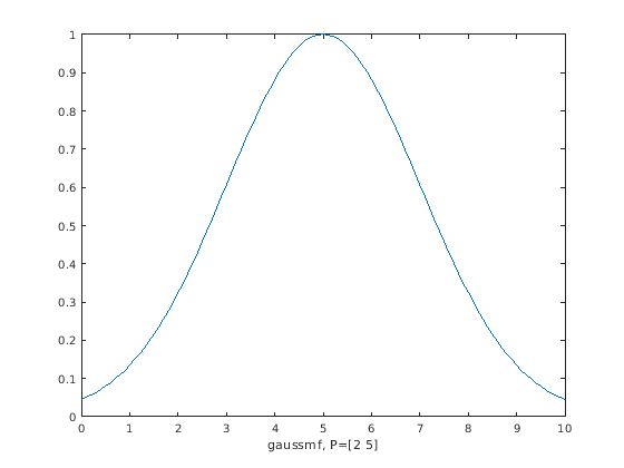
- В реальной системе процесс происходит статистически, давая гауссову зависимость (нормальное распределение) количества вещества в зависимости от его молекулярной массы. На рис. 1.10 изображено относительное мольное содержание олигомеров в некой смеси в зависимости от числа звеньев. Найдите математическое ожидание числа звеньев.
- Найдите относительное содержание всех олигомеров длиннее 7. Ответ округлите до целого.

- 102;
- 22;
- 5;
- 2.
Эта задача об анализе трех ароматических веществ с \(-\)OH группами, а именно, фенол, фенилметанол и бензойная кислота.

Один из методов анализа органических веществ — масс-спектрометрия. Суть этого метода — измерение отношения массы заряженных частиц к их заряду \(m/z\). Для проведения масс-спектрометрического анализа образец переводят в ионизированную форму. На выходе получают спектр — график зависимости интенсивности сигнала от отношения \(m/z\) для различных ионов, которые получаются при разрушении молекулы. Для примера приведен масс-спектр бензола.
Приведите формулу фрагментного иона и его значение \(m/z\), который, по ожиданиям, будет присутствовать в масс-спектре бензойной кислоты, но НЕ будет присутствовать в масс-спектре фенола или масс-спектре фенилметанола.
- Приведите формулу (например, \(\ce{CH3OH+}\)).
- Приведите \(m/z\).
- \(\ce{C6H5COO+}\) или \(\ce{C6H5CO+}\) или \(\ce{COOH+}\).
- 121 или 105 или 45.










